在团省委的悉心指导和学校党委的领导下,学校团委深入学习贯彻习近平新时代中国特色社会主义思想,贯彻落实省、市各项决策部署,着力学生思想政治教育工作,强化基层团组织建设,丰富校园文化生活,引导青年学生积极参加社会实践活动及学风建设各项工作,涌现出了一批优秀集体与个人。为总结经验、树立典型、表彰先进,学校决定在五四青年节到来之际,对优秀集体与个人进行表彰。

校党委书记胡国云出席并讲话,党委副书记、院长马文会,党委副书记郑颖松、吴琳,党委委员、副院长白应华、李险峰,党委委员叶敏、毕廷菊、薛敬梅,党政办公室、组织部、宣传部、学工部主要负责人,二级学院党总支(直属党支部)书记、副书记、团总支书记以及受表彰的集体和个人出席活动。
胡国云指出,青年学子要深入学习贯彻习近平总书记在中国人民大学考察时的重要讲话精神,他强调一要坚定信念,志存高远。带头旗帜鲜明讲政治,忠诚拥护“两个确立”、坚决做到“两个维护”,始终坚定不移听党话、跟党走,要立报国之志、学报国之才、践报国之行。二要勤奋好学,勇于进取。全校团员青年要树立正确的学习观念,下苦功夫,求真问学,做到学以修身、学以增智、学以创业。三要自信自强,锻造能力。全校团员青年要拿出更开放的视野,更加丰富的想象力和创造力,努力在实现中华民族伟大复兴中国梦中创造自己的精彩人生。四要求真向善,锻炼品德。全校团员青年要自觉把社会主义核心价值观牢记于心,积极做优良传统美德的传承者,做体现时代进步要求的新道德规范的实践者,做良好社会风尚的倡导者。五要崇优尚贤,奉献青春。学校各级团组织要进一步培养好、举荐、宣传优秀青年的工作,充分发挥优秀青年的示范带动作用,营造学习先进、崇尚先进、争当先进的浓厚氛围,推动一批又一批优秀青年不断涌现。

胡国云希望受表彰的先进集体和先进个人珍惜荣誉,再接再厉;也希望全体师生以受表彰的师生为榜样,见贤思齐,积极赶超。学校各级团学组织也将继续引导广大团员青年进一步增强责任感和使命感,以蓬勃的朝气和昂扬的锐气,实干苦干,奋力拼搏,为学校建设发展贡献自己的青春力量,以实际行动迎接党的二十大胜利召开。
会议表彰了先进集体和优秀个人。在圆满完成各项议程后,与会人员齐唱团歌《光荣啊,中国共青团》,会议在嘹亮的歌声中落下帷幕。
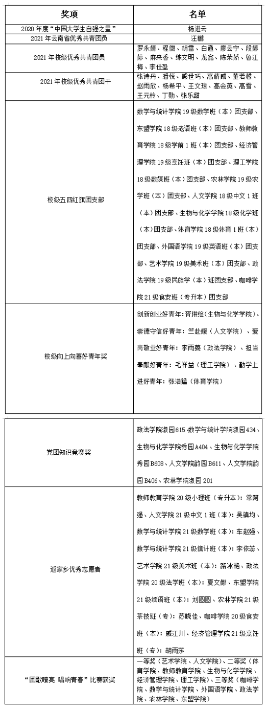
表彰名单
